О компании

ООО«КМ Муосир»

ООО«КМ Муосир» — Завод по производство промышленное эмульсионные взрывчатые вещества расположено в Хатлонский область район Дангара республика Таджикистан, В настоящее время «КМ МУОСИР» является единственным в Таджикистане заводом по производству эмульсионных взрывчатых веществ, который соответствует международным стандартам и занимает 80% рынка Таджикистана.

ИСТОРИЯ «КМ МУОСИР»

Таджикская компания «Авесто Групп» совместно с Корпорация КНР «Би-Ю» договорились о создании в Республике Тад­жикистан предприятия по производству промышленное эмульсионные-взрывчатые вещества «ООО КМ МУОСИР»

В 12 май 2017 года, Основатель мира и национального единства — Лидер нации, Президент Республики Таджикистан, уважаемый Эмомали Рахмон , при участии других высокопоставленных лиц в Дангаринского района Хатлонской области, заложили первый камень в основание нового предприятия.

В течение одного года, и восемь месяцев предприятие было полностью построено. На территории 14 гектаров был возведен с нуля современный производственный комплекс, на котором используются самые передовые технологии по производству эмульсионные — взрывчатые вещества.

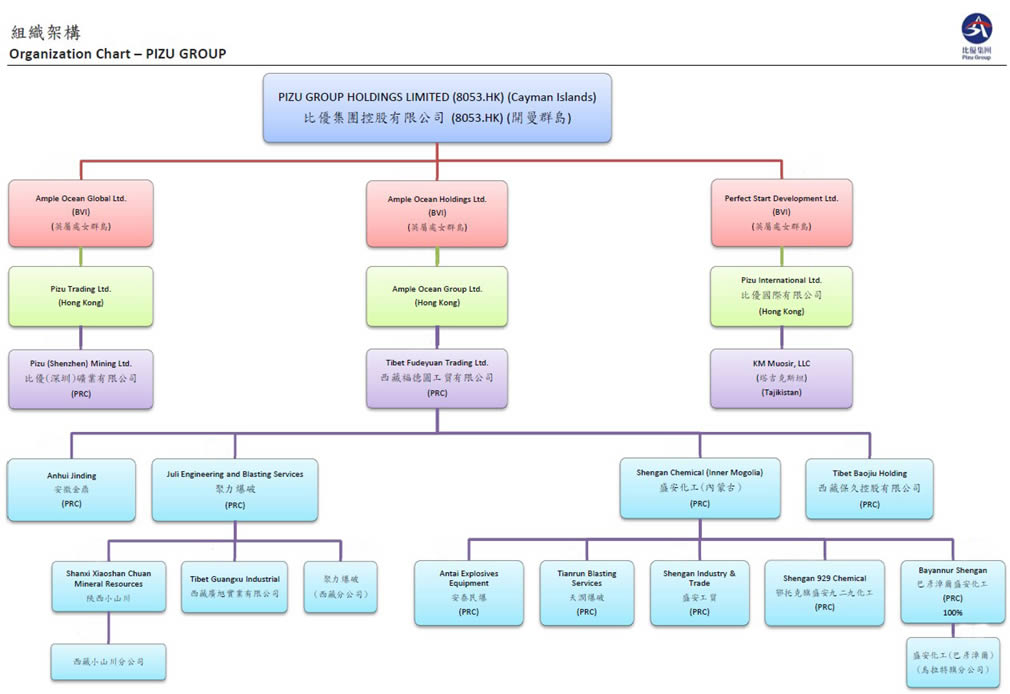
Biyou Group Holdings Co., Ltd.

Biyou Group Holdings Co., Ltd. зарегистрирована на Рынке растущих предприятий Гонконга, биржевой код HK.8053. Основанная в 2003 году, ее предшественницей была China Power Technology Holdings Co., Ltd. В 2012 году фактический контроллер был изменен, и инновационный бизнес постепенно расширялся; в 2013 году был разработан бизнес по торговле цветными металлами, а затем первоначальный бизнес, такой как услуги по интеграции школьной сети, был постепенно заменен, чтобы сосредоточиться на новых бизнесах с основным конкурентоспособность Взрывной бизнес, дальнейшее увеличение прибыли. В последние годы, с постепенным развитием бизнеса гражданских взрывчатых веществ, оборот и чистая прибыль Группы выросли в геометрической прогрессии.В настоящее время Группа в основном занимается производством и продажей гражданских взрывчатых веществ и услуг, связанных с проведением взрывных работ.В группу входят компании по производству гражданских взрывных работ, операционные компании, компании по взрывным работам и т. Д., И она может предоставлять клиентам «комплексные услуги» от производства продукции, ее распределения до строительства взрывных работ. Компания является одним из немногих предприятий гражданской взрывчатки с двойной квалификацией производства и строительства взрывчатых веществ и занимает лидирующие позиции в отрасли, в то же время, компания также является единственной компанией в отрасли гражданских взрывчатых веществ среди перечисленных компаний. в Гонконге.